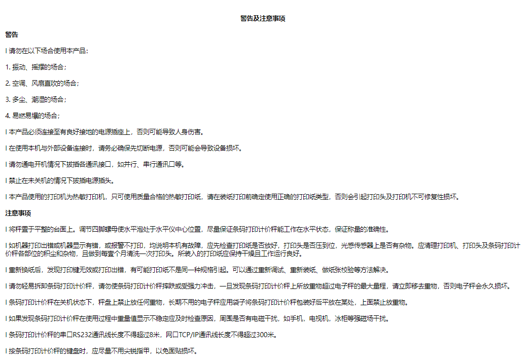
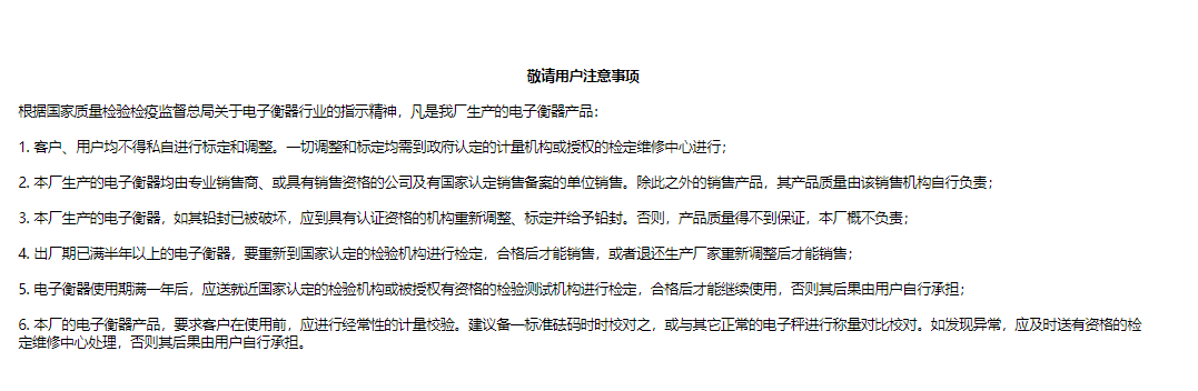
目录 搜索 展开 模王系统准备资料模王系统对接上线操作指南1、服务号的申请流程及认证2、申请小程序流程3、申请开放平台绑定小程序和公众号4、公众号对接后台流程5、小程序对接后台流程6、申请注册微信支付商户号7、支付对接操作指引8、小程序链接库9、腾讯位置服务注册10、申请移动应用11、小程序发布流程12、小程序备案13、小程序变更主体14、更新隐私协议15、关于小程序订单中心页设置的公告16、小程序接入发货管理系统17、小程序年审18.小程序对接企业微信客服19.微信提现(新接口:商家转账)20.短信资质需要准备的资料商城基础功能(系统框架)商城管理-概况商城管理-商品1,发布商品2,商品列表3,商品表单4,商品分类5,品牌管理6,配送模板7,评论管理8,优惠券管理9,商品标签10,退货地址设置11,满额优惠12、批量操作13、配送方式14、基础设置15、商品隐藏商城管理-会员1、全部会员2、会员等级3、会员分组4、资格申请5、会员设置6、推广中心设置7、会员邀请码使用记录8、关系链修改记录9、会员合并记录10、账号注销管理11、会员设置中心商城管理-订单1、订单管理列表2、订单处理流程3、订单状态4、订单修改价格5、订单退款退货(文档说明)6、多包裹发货7、批量发货订单操作步骤8、催发货订单商城管理-财务1、余额设置2、会员余额3、充值记录4、转让记录5、余额明细6、收入明细7、提现设置8、提现统计9、提现记录10、积分管理11、转账审核12、收益广告13、批量充值14、指定支付(余额充值)商城管理-系统1、商城入口2、商城设置①、商城设置②、订单设置③、物流查询④、短信阿里云短信配置腾讯云短信设置⑤、联系方式⑥、分类⑦、优惠券⑧、分享⑨、幻灯片⑩、广告位⑪、资产密码⑫、地图设置⑬、API应用⑭、邮箱配置3、交易设置4、支付方式①:微信支付②、其他支付(余额/他人代付/银行转账/货到付款)5、微信模板消息类目模板库-自定义消息通知 自定义消息模板小程序消息公众号模板消息变更公告6、语言设置7、权限管理8、多媒体管理商城管理-消息商城管理-应用商城管理-统计商城管理-装修DIY1、模板管理2、店铺页面2.1、装修增加跳转视频号2.2、增加抖音装修类型3、顶部导航4、底部导航5、DIY模板市场6、首屏广告7、图片智能设计8、基础设置应用-入口类【小程序】1、小程序基础设置运营规范2、小程序首次授权自动绑定手机号【公众号】1、自定义菜单-公众号底部导航2、自动回复3、素材管理4、粉丝管理【PC前端模板】1、基础设置2、广告管理-PC端模板1设置3、首页商品设置4、前端页面5、登录方式6、PC端模板2【子平台】【更换域名后公众号、小程序、商城等需要调整的内容】【一种万能的获取商城小程序路径的方法】【小程序客服】应用-行业类AI看舌付费内容付费文档【酒店】1、酒店基础设置2、酒店幻灯片3、酒店分类4、酒店入驻和管理5、酒店独立后台和商品6、酒店前端【门店-收银台】1、门店申请和使用步骤1.1 门店申请资料同步汇付进件2、门店管理①、门店-收银台 营销设置②、门店-收银台 分润设置3、门店分类4、门店申请5、门店审核6、门店商品7、门店商品订单8、收银台订单9、提成明细10、数据统计11、核销员12、基础设置收银台买单增加语音播报功能(会员推送)13、默认设置14、连锁店老板15、门店独立后台操作16、地图设置17、门店广告18、门店增加门店自提点功能19、门店、收银台分销 区域分红 招商分红计算示例20、门店股东21、门店余额1、门店余额插件2、门店-收银台插件-门店余额设置3、门店独立后台4、前端展示22、门店配送规则23、会员爱心值给到店主24.常见问题处理【供应商】1、供应商申请2、后台供应商插件3、供应商基础设置4、供应商前端页面显示5、供应商保单功能-可供保险行业提交保单信息使用6、供应商关联自提点【自提点】1、自提点操作说明2、自提点社区团购管理2.1 装修DIY插件增加社区团购组件3、自提点海报、自提点锁定期4、自提点消息通知5、自提点提成明细【商城自提】【上门安装】【视频点播】腾讯云上传视频流程1、【视频点播】基础设置2、幻灯片/导航管理3、添加讲师/在商品添加课程视频4、课程聚合页5、会员如何购买课件、打赏讲师6、会员如何升级等级免费观看课件7、讲师提现设置8、看课记录9、订单管理【安装服务】【活动报名】1.功能简介说明2.活动分类3.报名活动4.付费订单5.幻灯片6.基础设置7.前端活动报名操作流程【租赁】【同城配送】【店铺助手】【微社区】1、微社区基础设置2、微社区帖子分类管理3、微社区会员如何发帖4、微社区帖子管理5、微社区帖子打赏记录6、微社区帖子敏感词管理7、微社区增加心愿功能【代客下单】【支付宝配置】【分时预约】【拍卖商品】1、基础设置2、轮播图3、拍卖官列表4、拍品列表4、订单管理5、保证金记录6、拍卖记录7、拍卖官收入8、出价奖励记录9、代言费10、保证金黑名单11、禁拍名单12、拍卖前端【圈子社区】【AI智能测肤】【随叫随到服务】扫码买单【虚拟卡密】【厂家管理】【会务活动】1.会务活动管理2会务活动基础设置3.前端会务活动如何进行报名顾客档案应用-供应链类【聚合供应链】1、聚合供应链入驻流程2、聚合供应链常见问题3、聚合供应链售后解答4、聚合供应链产品申请退款操作流程5、聚合供应链使用教程6、云仓入驻/使用教程【聚合CPS】1、【重要】聚合CPS使用注意事项2、聚合APP 出包资料聚合CPS产品开通 APP 制作 (含必应鸟API)3、基础设置【供应链】应用-营销类群活码基础设置群活码群活码数据列表门店拓客活动分享奖排行榜个人红包品牌会场加权分红抽奖活动购物车分享兑换码使用教程配销券盲盒盲盒插件说明盲盒基础设置盲盒聚合页轮播图盲盒管理组合商品盲盒订单管理新人奖超级拼团满额赠送共享合伙人一、系统设置二、前端效果【招商】1、招商基础设置2、成为招商员、招商中心的几种方式3、招商申请4、招商员管理5、招商员等级6、招商员分红7、招商中心等级8、招商中心管理9、招商中心分红10、招商员和招商中心前端显示【区域分红】【新客裂变】增加股东分红功能(不对外) 【幸运大抽奖】【文章营销】1、基础设置2、文章分类3、文章管理4、音频文章操作指导教程5、增加文章管理员、管理员文章6、管理员文章【问卷调查】1、问卷调查-基础设置2、问卷调查--问卷列表3、问卷调查-问卷记录【云库存】云库存商品使用教程云库存增加功能【共享链】【新店商】1、新店商基础设置2、新店商-【服务补贴】3、新店商-【组长补贴】【名片】功能效果图及功能讲解 名片优化-增加功能【拓客活动】【任务奖励】【带货直播】--全民直播1、带货直播-腾讯云相关费用/资质说明2、主播端:生成主播端APP需要提供的资料清单3、带货直播基础设置 1、轮播图2、打赏设置3、主播管理4、直播间管理5、主播分红6、打赏记录7、历史直播8、活动管理9、举报记录10、领取记录11、直播间自定义12、直播分类13、主播等级14、开播认证列表15、直播授权码16、推广码列表17、直播间观看记录18、红包记录4、带货直播-腾讯云直播设置1、带货直播-小程序设置5、带货直播-主播端1、直播助手6、带货直播-会员观看端7、带货直播-连麦功能8、带货直播和微信官方小程序直播的区别9、带货直播常见问题排查【视频号直播】1.视频号注册认证及关联公众号流程2.视频号添加运营者开播权限3.微信小店关联视频号【自定义交易组件】【视频号小店】【每日红包】【素材中心】【定金阶梯团】门店增加定金阶梯团功能【爱心值】【消费赠送】【早起打卡】【优惠券二维码】【拓客卡】【拼团活动】【拼团奖励】【自购省】【随机减】【幸运大抽奖】【商品套餐】【服务费】【推客(分销)】1、分销设置2、分销等级3、分销商管理4、分销订单管理5、升级日志6、分销没有佣金,可以先检查【分享券】【社群接龙】【排行榜】【打包一口价】【积分活动】1,基础设置2,活动管理3,积分活动奖励4,会员如何创建积分活动【充值码】一、生成充值码二、充值码列表三、基础设置【口令红包】【消费积分】【手动分红】【视频分享】1、功能简介2、基础设置3、发现管理4、分红记录5、评论管理6、分红记录7、短视频中心【签到】【商品套餐】【文章付费】【众筹】【共享链】最新【门店股东】【新盲盒】【一卡通】【推荐返现】【多平台订单转换】【用户标签/会员标签】【服务标签】业绩奖励代理商收益管理一、基础设置二、等级设置三、代理商列表四、订单列表五、销售额列表六、招商员列表七、前端展示有效期积分一、系统设置区代招商员【股东分红】【数字化资产】推客排行榜【积分奖励活动】【有声书】插件【积分任务】【提货卡】【经销商管理】基础设置经销商管理经销商等级激活码提成明细红包奖励记录激活码记录提成明细红包奖励记录升级日志业绩统计团队业绩统计经销商等级各条件说明【积分价格显示】【微店】1.微店用途概述2. 基础设置3. 微店等级4. 如何开微店、管理微店5.图片轮播6. 微店管理7. 分红记录【视频红包】 添加活动奖励记录优惠券扫码分享视频号立减优惠视频推广奖励应用-工具类站内消息通过站内消息群发活动优惠信息地址管理客服中心一、帮助管理二、投诉建议三、基础设置装修地址关联兼职猫提现【电子面单】插件【快递助手】1.快递及面单打印2.供应商电子面单3.快递单/发货单模板管理4.发件人信息管理5.电子面单管理6.查询邮政编码7.打印设置【云喇叭YQ版】一、基础设置二、费用说明【对接汇聚支付】一、如何开通、如何对接汇聚支付二、汇聚支付(代付)功能介绍三、汇聚支付快捷支付功能 四、提现记录、提现银行卡列表五、快捷银行卡列表、快捷支付订单六、云闪付【链接生成工具】【短链接生成】【自定义表单】1、自定义表单管理列表2、自定义表单使用教程【小程序直播】开通小程序直播流程 小程序直播功能使用说明小程序直播的三大优势小程序直播功能与运营问题【打印机】插件【多打印机】打印模板增加手动打印选择打印机2.0(汉印打印机)【优易erp】【商米D2】【会员等级同步】【人脸支付】一、微信刷脸APP制作准备资料二、微信刷脸支付系统使用指引三、后台设置1、微信支付配置--普通微信支付商户(非服务商分账模式)2、微信支付配置--服务商模式3、小程序微信支付配置--服务商模式4、人脸支付支付宝扫付款码支付设置/支付宝服务商应用配置5、微信分账记录6、微信支付订单【即时通讯】【pos电子秤】1、基础设置2、大华电子秤操作指引1、TM-F说明书2、连接电脑操作视频3、大华电子秤电脑软件操作手册【数据大屏】【工猫提现】商品排行榜【订单飘窗】【帮助中心】【旺店通ERP】【商品默认值】【shopfw商城助理】【第三方免登录】【公转私链接】插件应用-门店应用类附近商品【多门店核销】前端功能演示商城后台操作【门店预约】【扫码点餐】【门店pos收银】【跑腿配送-部署码科系统】代理万能服务图文内容接单端看不见订单原因接单员的佣金收入是如何计算的商户计费教程(对商户生效)如何配置阿里云短信城市地区添加业务场景接单员计费方案【跑腿配送-对接鲫鱼APP-鲫鱼代理】【社区门店】【预约商品】【门店装修】【门店会员等级】应用-企业管理类群拓客奖励群拓客企业微信好友裂变【在线客服】【总平台】在线客服坐席数量设置【企业管理PC端】在线客服-基础设置【总平台】在线客服基础设置 【总平台】添加企业/设置企业在线客服应用权限【企业管理PC端】在线客服-快捷回复 【企业管理PC端】在线客服-会话管理【企业管理PC端】在线客服-客服管理【企业管理PC端】在线客服-客服组【企业管理PC端】在线客服-关键词回复【企业管理pc端】在线客服--企业微信客服设置 【在线客服】增加聊天工具栏如何配置在线客服【企业管理PC端】在线客服 客服端客服 企业微信通知提醒 客服 手机端自动回复快捷回复历史会话当前会话在线客服 客服端-概况【让利涨粉】【商品助手】【电子合同】【总平台】电子合同-基础设置【总平台】商品管理【总平台】订单管理【总平台】会员合同【总平台】会员合同明细【总平台】合同充值明细【总平台】平台用户认证信息【总平台】平台合同 【总平台】应用管理【企业管理PC端】平台登陆【企业管理PC端】电子合同--实名认证【企业管理PC端】员工管理【企业管理PC端】模板管理【企业管理PC端】企业印章【企业管理PC端】发起签署签署方签署电子合同如何验证电子合同有效性?【企业管理PC端】个人中心企业微信新增外部好友自动推送小程序企业微信欢迎语后台操作企业微信客户标签企业微信SOP任务企业微信话术库独立部署专区阿里云部署流程阿里云申请免费SSL证书教程阿里云异常问题处理腾讯云服务器购买与配置腾讯云申请免费SSL证书教程腾讯云域名备案--手机端腾讯云域名备案--电脑端公安备案(域名/APP)更换正式域名后公众号、小程序、商城等需要调整的内容软著企业实名认证聚合APP出包资料网站公安备案APP上架应用市场流程系统操作指南PC前端更新流程商城会员手动修改上下级关系链供应商中台1、供应链中台管理后台1、登录页面2、概况3、商品1、商品列表2、发布/编辑商品3、分类管理4、品牌管理5、商品专辑6、商品设置7、供应商商品审核8、商品商品导入9 商品导出列表10、配送模板4、订单1、订单列表2、售后维权3、导出列表4、运费模板5、交易设置6、批量发货5、会员1、全部会员2、会员设置3、会员等级4、会员分组5、推广设置6、开通记录6、财务7、供应商供应商独立后台1、登录页面2、供应商后台-概况3、商品4、订单5、发票6、专题7、采购端8、资金9、店铺10、面单8、供应链1、对接中台供应链2、对接胜天半子STBZ供应链3、自定义名称9、采购端10、应用1、资源类1、联联周边游2、话术库分发3、短视频分发4、素材分发5、知识库分发2、工具类1、发票管理2、短信通知3、采购账户:代收代付/先采后付4、工猫提现5、专题6、电子面单3、营销类1、区域分红2、招商3、分销4、共享选品专辑5、小商店6、租赁7、价格权限8、服务商系统9、海报10、代理4、渠道类1、视频号小店11、店铺1、文章管理2、频道管理3、页面设置移动端首页列表设置4、基础信息5、商家地址管理6、公众号7、小程序1、供应链小程序订单中心页设置的公告2、基础设置3、手动发布12、系统1、角色2、操作员3、附件配置4、短信配置5、支付设置2、PC端采购商城说明1、会员登录页面2、供应商申请相关页面3、采购商城展示页面说明4、商品详情与购买流程4、购物车相关页面5、个人中心相关页面6、订单中心相关页面3.小商店 常问问题【小程序平台】开通web-实时日志在小程序中打开H5网页商家转账到零钱申请参考文档商家转账到零钱对接流程1.【后台充值余额、充值积分】2.【退款退货流程】3.【前端佣金选择提现到手动提现-银行卡以及审核打款操作流程】4.【会员账户如何注销】5.【分享锁定下级】6.【 设置微信支付商户助手收款后语音播报】7.【商城如何创建二级页面】【怎么把已发布的商品放在商城首页展示】【前端佣金选择提现到微信零钱包以及审核打款操作流程】进小程序显示此key每日调用量已达到上限11.【怎么创建虚拟号测试】12、发送短信,接收不到短信验证码的排查流程文档13、公众号和服务号之间的区别14、当访问H5页面,提示非微信官方网页,请确认是否继续访问15.微信支付微信支付/提现异常提示说明微信H5支付其他支付(余额/他人代付/银行转账/货到付款)16.小程序被接入发货信息管理17、怎么找H5的跳转链接18、如果查看加权分红的佣金19、怎么创建优惠券20、商品怎么发布多规格?21、订单信息录入或逾期未完成交易结算管理确认小程序部分能力暂不可用22、小程序支付D1到账解决方案23、在小程序中打开H5网页24、小程序消息通知25、从主账号创建不同角色子账号26、怎么更换logo?27、小程序商品海报生成报错抖音类应用抖音卡片生成抖音短链抖音分享汇付支付汇付分账1、总部商户进件子商户(分账)2、商城聚合支付分账配置汇付余额支付(佣金提现、代付、商户提现)余额支付场景申请资料参考篇汇付对接系统及测试流程流程体系化汇付对接流程步骤电子面对对接流程步骤更换主体且数据清除的流程特色业务类AI测肤管理AI看舌全域类微信小店(即视频号小店)插件 暂无相关搜索结果! 阅读次数:2834 本文档使用 模王系统 发布 1、TM-F说明书 作者:技术支持-周玲 创建时间:2024-01-17 17:24 更新时间:2026-01-27 10:24 提交评论